光明牧业新东牧场一台8吨奶缸采购项目邀标书
光明牧业新东牧场一台8吨奶缸采购项目邀标书




(来源:光明牧业投资管理部)


「光明牧业」服务号

「光明牧业」视频号

长按二维码 |关注我们
欢迎各位留言和分享
转载/投稿请联系
puxinqian@brightdairy.com
如本文侵犯到您的合法权益
请联系后台进行删除
荷斯坦
OLSTAN
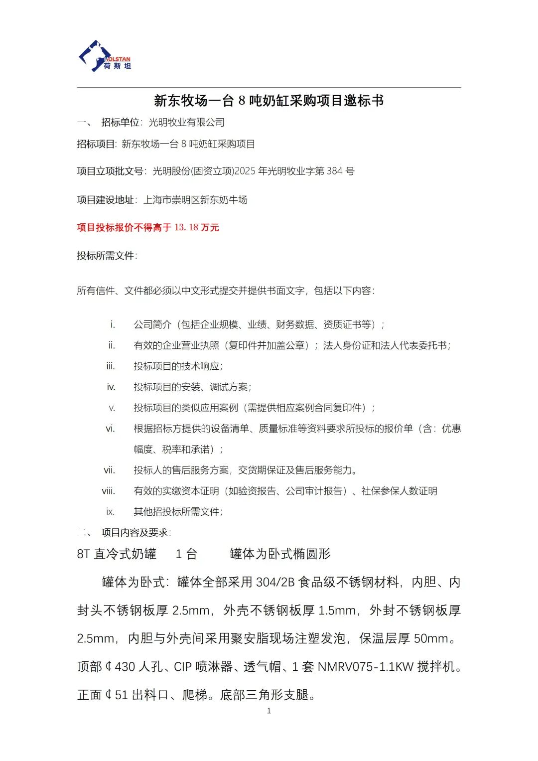
新东牧场一台8吨奶缸采购项目邀标书
一、招标单位:光明牧业有限公司
招标项目:新东牧场一台8吨奶缸采购项目
项目立项批文号:光明股份(固资立项)2025年光明牧业字第384号
项目建设地址:上海市崇明区新东奶牛场
项目投标报价不得高于13.18万元
投标所需文件:
所有信件、文件都必须以中文形式提交并提供书面文字,包括以下内容:
i.公司简介(包括企业规模、业绩、财务数据、资质证书等);
ii.有效的企业营业执照(复印件并加盖公章);法人身份证和法人代表委托书;
i投标项目的技术响应;
iv投标项目的安装、调试方案;
V投标项目的类似应用案例(需提供相应案例合同复印件);
vi.根据招标方提供的设备清单、质量标准等资料要求所投标的报价单(含:优惠
幅度、税率和承诺);
vi.投标人的售后服务方案,交货期保证及售后服务能力。
vi.有效的实缴资本证明(如验资报告、公司审计报告)、社保参保人数证明
ix其他招投标所需文件;
二、项目内容及要求:
8T直冷式奶罐1台罐体为卧式椭圆形
罐体为卧式:罐体全部采用304/2B食品级不锈钢材料,内胆、内
封头不锈钢板厚2.5mm,外壳不锈钢板厚1.5mm,外封不锈钢板厚
2.5mm,内胆与外壳间采用聚安脂现场注塑发泡,保温层厚50mm。
顶部¢430人孔、CIP喷淋器、透气帽、1套NMRV075-1.1KW搅拌机。
正面51出料口、爬梯。底部三角形支腿。
1
荷斯坦
OLSTAN
制冷机组主机采用法国进口美优乐MT64压缩机3台,配70平方
高翔冷凝器、不锈钢机架、一控三自动控制箱一只,电器元件采用施
耐德、欧姆龙、等。(罐体外形尺寸:3150*2300*2300)
报价明细
| 序号 | 物品名称 | 规格 | 单位 | 数量 | 备注 |
| 1 | 奶罐罐体 | 8吨 | 台 | 1 | |
| 2 | 制冷机组 | MT64 | 套 | 3 | 丹佛斯、美优乐 |
| 3 | 控制电箱 | 450*550*230 | 只 | 1 | |
| 4 | 制冷剂 | F22 | 公斤 | 36 | 巨化 |
| 5 | 铜管 | C22*1.5 | 米 | 20 | 海亮 |
| 6 | 铜管 | 012.7*1.2 | 米 | 20 | 海亮 |
| 7 | 电线 | 批 | 1 | 上海起帆 | |
| 8 | 旧设备移机出、新设备就位管道改造 | 038 | 套 | 1 | 管道材料、辅助材料、安装调试费 |
| 9 | 运输费 | ||||
| 合计 |
以上价格包含:材料费、安装费、运输费、13%增值税票。罐体需质保
十年。
2
荷斯坦
OLSTAN
本次邀标不属于依法必须招标的项目,不受《招标投标法》约束,仅以光明牧业的采购制度
为依据。
三、交货时间:
合同签订后本工程所需供货期为30个日历天;
四、付款方式
本合同签订生效后,全部设备到场,甲方查验产品出厂合格证、保修等相关必要文件。
获得甲方同意后,乙方可以进行设备的安装与调试,完工后并经过甲方验收合格。甲方
支付合同总价的90%,设备总价的10%作为质保金,于甲方验收合格之日起计一年满扣
除应由乙方承担的费用后且产品能正常使用,则一次性不计利息付清。付款至90%前,
乙方必须开具全额增值税普通发票给甲方。
五、投标文件的密封和标记要求:
投标文件应按照招标文件规定进行编制、密封、标记和递交,装订密封要求如下:
i.投标方应准备正本一份和副本三份(其中一份副本为电子格式版本),投标文件
应正式装订成册,并在封面上注明"正本"或"副本字样。一旦正本和副本有差异,
以正本为准。
ii.投标人应将投标文件正本和所有的副本分开密封装在两个单独的信封中,且在
信封上标明“正本““副本“字样。然后再将所有信封封装在一个外层信封中。
ii.内外层信封均应:①清楚标明递交至招标文件中指明的地址;②注明项目名称、
投标邀请的标题、编号;③密封口处贴纸加盖单位公章。
iv.内层信封应写明投标人名称和地址,以便将迟交的投标文件能原封退回。
V.如果外层信封未按要求加写标记和密封,招标单位对误投或提前启封概不负责。
vi.投标人修改投标文件也应按规定密封、标记。
六、现场勘查:
时间:2025年7月11日-2025年7月16日
联系人:陈旭峰,18516688075
3
荷斯坦
OLSTAN
七、投标截止期
2025年7月18日17:00时;所有投标文件都必须投标截止期内送达或投递到指定地点,
| 超过投标截止时间的投标,招标单位不再受理。 | |||
| 八、开标时间: | |||
| 2025年7月19日上午9: | 30时或另定; | ||
| 九、标书送达或投递地点: | |||
| 光明牧业有限公司 | |||
| 十、地址/电话: | 光明牧业有限公司上海市闵行区万源路2729号819室 | 邮编: | 201436收 |
| 件人: | 陈旭峰手机:18516688075 |
光明牧业有限公司
2025.7.11
4
HOLSTAN
荷斯坦
专业高效可信赖
光明牧业有限公司
BrightFarmingCo.,Ltd
只
一
万
LSTAN
荷斯坦
台
荷斯坦
LSTAN
AE
OLSTAN
漆
荷斯坦
