[公告]云南新昆华医院门诊电子病历系统建设项目谈判采购公告
【公告】云南新昆华医院门诊电子病历系统建设项目谈判采购公告
2023
云南新昆华医院门诊电子病历
系统建设项目谈判采购公告
由云南昆华医院投资管理委托云南西南咨询有限公司代理的“云南新昆华医院门诊电子病历系统建设项目(项目编号:XNZB2023-0597-0358ZBY)”已具备采购条件,现采用谈判采购方式公开邀请供应商参加本项目的谈判采购活动。
01项目概况<<<<
1.1项目名称:云南新昆华医院门诊电子病历系统建设项目(项目编号:XNZB2023-0597-0358ZBY );
1.2采购人:云南昆华医院投资管理有限公司;
1.3采购代理机构:云南西南咨询有限公司;
1.4采购项目资金落实情况:企业自筹,已落实。
1.5项目背景:为实现医疗质量的全程控制和有效管理,提高医疗效率、规范医疗行为、提升医疗质量、减少医疗差错、优化资源配置、降低医疗成本、避免医疗纠纷,使医院整体的综合服务水平再上台阶。建设结构化门诊电子病历,以保证患者健康档案 ”数出有源”,规范临床操作、实现医疗过程监管,促进提高医疗服务质量和紧急医疗救治能力。
1.6成交供应商数量及份额:壹家,100%。
02采购范围及要求<<<<
2.1 服务内容:门诊电子病历系统功能清单如下:


2.2合同履行期限(项目完成时间):合同签订后60个日历天内完成开发、安装、调试、验收等相关工作。
2.3服务要求:符合国家或行业规范及标准,满足采购人要求,供应商报价需包含数据接口费用。
2.4最高限价:本项目设置最高限价:¥400,000.00元(肆拾万元整)。
2.5标段划分:本项目不划分标段。
03供应商资格要求<<<<
3.1具有独立承担民事责任的能力,供应商须在中华人民共和国境内注册具备经行政管理部门登记注册的独立企业(事业)法人或其他组织。
注:具有有效的营业执照或事业单位法人证书或其他类似的法定凭证,并在人员、设备、资金等方面具有相应的服务能力;
3.2 具有良好的商业信誉和健全的财务会计制度。
注:提供近三年中(2020年-2022年)的任意一个年度的财务报表(资产负债表、利润表、现金流量表),【注:成立不足1年的,则提供成立至今的财务报表】。;
3.3 信誉要求:供应商未被工商行政管理机关在“国家企业信用信息公示系统(http://www.gsxt.gov.cn/)”中列入“严重违法失信企业名单”和“经营异常名录”(因企业联系电话变更未及时更新信息造成的经营异常除外);未被“信用中国(https://www.creditchina.gov.cn/)”网站列入“失信被执行人”和“重大税收违法案件当事人名单”和“企业经营异常名录” (因企业联系电话变更未及时更新信息造成的经营异常或已在2023年10月31日前被移除的除外);
注:此截图最终以采购代理机构在开标前查询提交评审小组的为准。
3.4 有依法缴纳税收和社会保障资金的良好记录(外资企业不做硬性要求);
注:须分别提供:
1、缴税所属时间为2021年1月至今任意3个月的缴费证明(设立不足三年的,时限为自设立以来);
2、缴税所属时间为2021年1月至今任意3个月的缴费证明(设立不足三年的,时限为自设立以来);
3.5 具有履行合同所必需的设备和专业技术能力(提供相关承诺函或证明材料);
注:须提供相关证明资料或承诺函;
3.6 参加采购活动前3年(2020年10月31日至2023年10月31日;设立不足三年的,时限为自设立以来)。在经营活动中没有重大违法记录(本次采购的重大违法记录仅指因违法经营受到责令停产停业、吊销许可证或者执照,或行政主管部门作出的禁止或暂停投标(响应)处罚,且还在有效期内的。)
注:提供书面声明;
3.7 供应商不得存在下列情形之一:
(1)处于被责令停产停业、暂扣或者吊销执照、暂扣或者吊销许可证、吊销资质证书状态;(2)进入清算程序,或被宣告破产,或他丧失履约能力的情形。
注:须提供承诺书;
3.8单位负责人为同一人或者存在直接控股、管理关系的不同供应商,不得参加同一合同项下的采购活动。
3.9本项目不接受联合体响应。
3.10资格审查方式:资格后审。
04谈判采购文件的获取<<<<
4.1参与本项目的供应商,须登录“彩云电子招标采购平台(以下简称“招采平台”)(https://www.caiyunzhaobiao.com/)在线注册、及时办理平台CA证书(详见彩云电子招标采购平台CA办理流程及操作手册),须于2023年12月08日9时00分至2023年12 月15 日17时00分完成网上采购文件获取,在响应文件递交截止时间前均可下载谈判采购文件等相关资料(本项目不再发出纸质版文件,此为获取采购文件唯一途径)。
4.2采购文件售价100.00元,售后不退。获取谈判采购文件费发票方式:(1)电子普票/专票:联系电话0871-65875251取得;
4.3平台相关咨询服务电话 0871-65875251、19987755912。
05响应文件的递交<<<<
5.1响应文件递交的截止时间为:2023年12月 18日14时00分(北京时间)。
5.2递交方式:网上上传,上传平台为彩云电子招标采购平台。供应商须在递交截止时间之前完成所有响应文件的上传,递交截止时间之前未完成响应文件上传的视为撤回响应文件,采购人不予受理。
5.3特别提醒:
(1)根据相关规定,不同供应商的响应文件由同一台电脑(同一台电脑指:硬盘编号、主板编号或网卡编号三者之一相同的)编制、上传、加密的,视为有串通响应行为。
(2)通过系统日志功能追踪登陆平台的所有账号的登陆时间、行为、接入IP地址、接入产品mac地址(物理地址,不可更改),记录每个操作行为的时间点,实现对所有账号的有效监督,分析是否有异常行为,若出现不同供应商接入产品mac地址相同等异常行为视为有串通响应行为。
06谈判时间、地点和方式<<<<
6.1开标时间:2023年12 月18 日14时00分(北京时间);
6.2开标方式:远程解密,供应商代表使用CA锁在开标时间前30分钟在电脑设备登录彩云电子招标平台投标管家进行签到,等待开标解密;
6.3谈判时间:开标会议结束后,具体开始时间以现场实际开始时间为准;
6.4谈判方式:响应文件递交截止时间后,现场公布第一轮报价情况,经初步评审通过的供应商,将通过彩云电子招标平台投标管家进行第二轮报价,第二轮报价即为本项目的最终报价。
07公告、公示媒介<<<<
同时在中国招标投标公共服务(http://bulletin.cebpubservice.com/)、云南省投资控股集团有限公司网站(http://www.cnyig.com)、彩云电子招标采购平台(https://www.caiyunzhaobiao.com/)发布。
采购人及采购代理机构对其他网站或媒体转载的公告及公告内容不承担任何责任。
08联系方式<<<<
采购人:云南昆华医院投资管理有限公司
地址:安宁市太平新城太安路云南新昆华医院
联系人:李老师
电话:0871-68658889-8147
采购代理机构:云南西南咨询有限公司
地址:昆明市高新区海源中路1088号和成国际A座26楼
联系人:王倩、王闻简、王建红、李昊屿
联系电话:0871-65875287
18306778894
【END】
供稿:后勤管理部
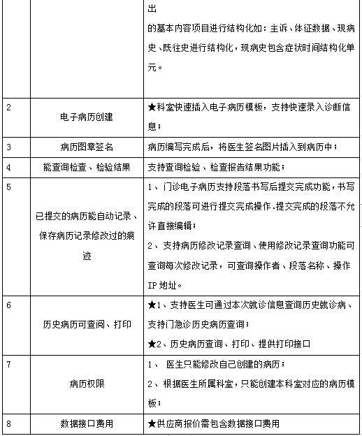
| 序号 | 功能名称 | 参数描述 |
| 1 | 电子病历模板维护 | ★1、可建立电子病历模板,采用一体化结构化电子病历,能够按照各科的需求,提供个性化模板定制,满足多病种的病历需求,实现快速高效准确的病历记录;★2、支持门急诊病历记录可按照病历书写基本规范列 |
| 出的基本内容项目进行结构化如:主诉、体征数据、现病史、既往史进行结构化,现病史包含症状时间结构化单元。 | ||
| 2 | 电子病历创建 | ★科室快速插入电子病历模板,支持快速录入诊断信息; |
| 3 | 病历图章签名 | 病历编写完成后,将医生签名图片插入到病历中; |
| 4 | 能查询检查、检验结果 | 支持查询检验、检查报告结果功能; |
| 5 | 已提交的病历能自动记录、保存病历记录修改过的痕迹 | 1、门诊电子病历支持段落书写后提交完成功能,书写完成的段落可进行提交完成操作,提交完成的段落不允许直接编辑;2、支持病历修改记录查询、使用修改记录查询功能司查询每次修改记录,可查询操作者、段落名称、操作IP地址。 |
| 6 | 历史病历可查阅、打印 | ★1、支持医生可通过本次就诊信息查询历史就诊病、支持门急诊历史病历查询;★2、历史病历查询、打印、提供打印接口 |
| 7 | 病历权限 | 1、医生只能修改自己创建的病历;2、根据医生所属科室,只能创建本科室对应的病历模板; |
| 8 | 数据接口费用 | ★供应商报价需包含数据接口费用 |
