容县人民医院2026年度护士鞋采购项目市场调研公告
容县人民医院2026年度护士鞋采购项目市场调研公告
容县人民医院2026年度护士鞋采购项目市场调研公告
为深化医院采购制度改革,优化营商环境,进一步提升医院采购透明度,提高医院采购预算编制的科学性和合理性,根据《中华人民共和国政府采购法》、《中华人民共和国招标投标法》、《财政部关于开展政府采购意向公开工作的通知》(财库〔2020〕10号)等有关法律法规及部门规章制度精神,结合《容县人民医院供应商遴选制度》要求,拟对护士鞋进行询价公示(意向资料仅作为我院向社会公开了解产品的参数性能、市场价位等依据,不作为我院正式采购的唯一依据。正式采购总务科不会额外电话通知)
一、采购内容
本次采购内容为护士女鞋春夏款、护士男鞋2种款式,采购总数量预估数为534双,采购数量详见报价表。本次调研供应商需提供2款产品的样品(至少各一双)和图片,接院方通知后自行取回。
二、参考规格

三、服务要求
1.质保期:自验收合格之日起1年。
2.响应时间:接院方通知后2小时内。
3.供应商须先提供样品经我院认可后方能批量生产,否则我院有权拒收产品,因此造成的费用及损失由供应商承担。
4.付款方式:所有货物经院方验收合格后,供应商出具全额正规发票,院方以银行转账方式支付全额货款。
5.若供应商提供的货品不符合院方要求或有其他质量问题,院方有权要求全部退货。
6.质保期内供应商对所供货物实行包换、包退及无偿更换产品码数的服务,因此产生的相关费用由供应商承担。
四、调研文件要求
请按以下顺序装订材料并密封,每页加盖公章。
1.报价表(详见附件一);
2.营业执照复印件;
3.法定代表人授权委托书(原件备查);
4.法定代表人、被授权人身份证复印件;
5.产品图片和相关产品介绍;
6.国家认可认证的检验检测机构出具的产品质检报告复印件;
7.服务承诺;
8.无违法犯罪记录。
五、公告时间、报名时间、报名方式、报名材料
(一)公告时间:2026年3月20日至3月24日;
(二)公告地点:容县人民医院订阅号;
(三)报名时间:2026年3月25日至2025年3月27日
(四)报名方式:邮箱报名 rxhl2012@163.com
(五)报名材料:填写相关材料,将联系人及联系方式、有效的营业执照、经营许可证、法定代表人或其授权委托人身份证及授权委托书(原件备查)、“信用中国”网站(www.creditchina.gov.cn)列入失信被执行人、重大税收违法案件当事人名单、政府采购严重违法失信行为记录名单及其他不符合相关法律法规规定条件的查询记录或证明材料,并加盖公章,扫描为PDF文档发至报名邮箱,纸质版材料随着市场调研材料一起交。
六、市场调研材料递交时间、地点
(一)递交时间:2026年3月25日-2026年3月27日,(周末及法定节假日除外)上午08:00-12:00,下午15:00-18:00。
(二)递交地点:容县人民医院2号楼6楼护理部办公室(不接受邮寄)
七、申明本次市场调研仅作为院方调研需要,不代表医院最终采购结果。
八、联系方式
(一)地址:容县容州镇城南街1号,容县人民医院护理部
(二)邮政编码:537500
(三)联系人:梁女士
(四)联系电话:0775-5337844
九、监督部门:容县人民医院纪检监察室、审计科
联系方式:封干事 0775-5336534
公告发布媒体:容县人民医院订阅号
附件1:报价表
附件1 报价单
容县人民医院
2026年3月20日
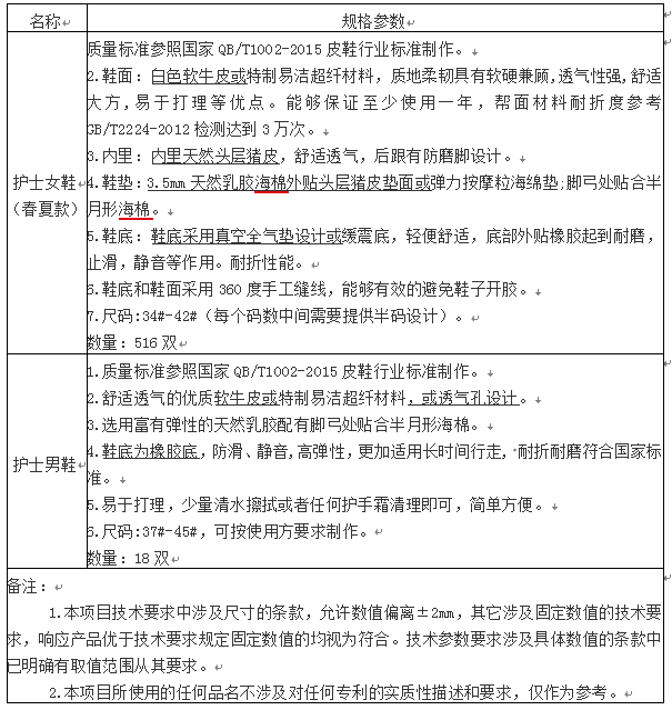
| 名称 | 规格参数 |
| (春夏款) | 质量标准参照国家QB/T1002-2015皮鞋行业标准制作。2.鞋面:白色软牛皮或特制易洁超纤材料,质地柔韧具有软硬兼顾,透气性强,舒适大方,易于打理等优点。能够保证至少使用一年,帮面材料耐折度参考GB/T2224-2012检测达到3万次。3.内里:内里天然头层猪皮,舒适透气,后跟有防磨脚设计。护士女鞋4.鞋垫:3.5mm天然乳胶海棉外贴头层猪皮垫面或弹力按摩粒海绵垫,脚弓处贴合半月形海棉。+5.鞋底:鞋底采用真空全气垫设计或缓震底,轻便舒适,底部外贴橡胶起到耐磨,上滑,静音等作用。耐折性能。3.鞋底和鞋面采用360度手工缝线,能够有效的避免鞋子开胶。7.尺码:34#-42#(每个码数中间需要提供半码设计)。数量:516双 |
| 护士男鞋+ | 1.质量标准参照国家QB/T1002-2015皮鞋行业标准制作。2.舒适透气的优质软牛皮或特制易洁超纤材料,或透气孔设计。3.选用富有弹性的天然乳胶配有脚弓处贴合半月形海棉。4.鞋底为橡胶底,防滑、静音,高弹性,更加适用长时间行走,耐折耐磨符合国家标准。+5.易于打理,少量清水擦拭或者任何护手霜清理即可,简单方便。6.尺码:37#-45#,可按使用方要求制作。数量:18双 |
| 备注:1.本项目技术要求中涉及尺寸的条款,允许数值偏离±2mm,其它涉及固定数值的技术要求,响应产品优于技术要求规定固定数值的均视为符合。技术参数要求涉及具体数值的条款中已明确有取值范围从其要求。2.本项目所使用的任何品名不涉及对任何专利的实质性描述和要求,仅作为参考。 | |
