[国网浙江省]电力有限公司2026年第一次电网物资协议库存公开招标采购投标邀请书
业主单位:国家电网有限公司
类型:招标采购地区:北京 · 北京
发布:2026-03-22 00:36:29截止:2026-04-12
全链路投标指引协助,定制信息、下一步操作指引、自动撰写标书、标书评分、合同起草签署等
【国网浙江省】电力有限公司2026年第一次电网物资协议库存公开招标采购投标邀请书

点击蓝字
关注我们

国网浙江省电力有限公司2026年第一次电网物资协议库存公开招标采购投标邀请书
招标编号:ZBGW26-004

1.项目概况与招标范围
(资格预审)
(资格后审) 
2.专业资质及业绩要求
(资格预审)
(资格后审) 
其它产品专用资质业绩要求详见招标文件!
3.招标文件的获取及截止时间
凡有意参加投标者,请于2026年03月20日-2026年03月27日14:00时(北京时间,下同),登录招标人招投标交易平台信息系统(国家电网有限公司电子商务平台https://ecp.sgcc.com.cn,以下简称电子商务平台)获取招标文件。
投标文件提交的截止时间(投标截止时间,下同)为2026年04月12日20:00时(北京时间).

| 分标编号分标名称 | 单位 | 数量 | 个数 | 合同包 | |
| 1126AA-1001003-0001 | 20kv变压器-干式 | 台 | 10 | 1 | 包号包1 |
| 1126AA-1001003-0002 | 20kV变压器-硅钢片油浸 | 台 | 313 | 1 | 包1 |
| 1126AA-1020001-0001 | 标准化避雷器 | 台 | 227140 | 9 | 包1-包9 |
| 1126AA-1020001-0002 | 交流避雷器-20kv | 台 | 19594 | 1 | 包1 |
| 1126AA-1022001-0001 | 标准化高压熔断器-10kV | 只 | 154393 | 11 | 包1-包11 |
| 1126AA-1022001-0002 | 高压熔断器-20kv | 只 | 2185 | 1 | 包1 |
| 1126AA-1008003-0001 | 柱上断路器-10kV空气绝缘优质 | 台 | 6300 | 9 | 包1-包9 |
| 1126AA-1008003-0002 | 柱上断路器-20kv | 台 | 335 | 1 | 包1 |
| 1126AA-1008003-0003 | 一二次融合成套柱上断路器-20kV | 台 | 968 | 7 | 包1-包7 |
| 1126AA-1107007-9999 | 配电终端-DTU | 套 | 3905 | 9 | 包1-包9 |
| 1126AA-1404001-9999 | 电力电缆-20kV | 千米 | 885 | 24 | 包1-包24 |
| 1126AA-1402011-9999 | 集束绝缘导线 | 千米 | 37379.998 | 19 | 包1-包19 |
| 1126AA-1402013-9999 | 布电线 | 米 | 16480749 | 12 | 包1-包12 |
| 1126AA-1402004-9999 | 钢绞线 | 吨 | 3067 | 7 | 包1-包7 |
| 1126AA-1402001-9999 | 钢芯铝绞线-10kV | 吨 | 3426 | 14 | 包1-包14 |
| 1126AA-1401001-9999 | 钢管杆-10kv | 吨 | 8395 | 4 | 包1-包4 |
| 1126AA-1401005-9999 | 铁塔 | 吨 | 11588 | 10 | 包1-包10 |
| 1126AA-1406032-9999 | 铁构件 | 吨 | 26055 | 15 | 包1-包15 |
| 1126AA-1401002-9999 | 锥形水泥杆-非预应力 | 根 | 98662 | 18 | 包1-包18 |
| 分标编号 | 分标名称蝶式绝缘子 | 单位 | 数量 | 个数 | 合同包包号 |
| 1126AA-1405015-9999 | 只 | 329696 | 1 | 包1 | |
| 1126AA-1405014-9999 | 拉紧绝缘子 | 只 | 46616 | 1 | 包1 |
| 分标编号分标名称单位 | 数量 | 个数 | 合同包包号 | ||
| 1126AA-1016004-9998 | 标准化低压开关柜 | 台 | 1731 | 11 | 包1-包11 |
| 1126AA-1401007-9999 | 水泥制品 | 块 | 47173 | 2 | 包1-包2 |
| 1126AA-1407000-9999 | 金具-变电站 | 付/块/米/只 | 165077 | 1 | 包1 |
| 1126AA-1408010-9999 | 电缆接线端子 | 只 | 24464 | 1 | 包1 |
| 1126AA-1410007-9999 | 复合绝缘横担 | 套 | 1595 | 1 | 包1 |
| 1126AA-1405039-9999 | 复合横担绝缘子 | 支 | 1423 | 1 | 包1 |
| 1126AA-1106001-9999 | 端子箱 | 个 | 772 | 2 | 包1-包2 |
| 1126AA-1403004-9998 | 普通光缆及光缆附件 | 千米/付/只 | 8023 | 4 | 包1-包4 |
| 1126AA-1403010-9999 | 预制光缆 | 米 | 570000 | 4 | 包1-包4 |
| 1126AA-1404006-9999 | 计算机电缆 | 米 | 102670 | 1 | 包1 |
| 1126AA-1027001-9999 | 交流穿墙套管 | 只 | 698 | 2 | 包1-包2 |
| 1126AA-1102007-9999 | 电能质量在线监测装置 | 套 | 121 | 1 | 包1 |
| 1126AA-1102006-9999 | 电压在线监测装置 | 套 | 400 | 1 | 包1 |
| 1126AA-1102002-0001 | 线路在线监测装置 | 套 | 140 | 1 | 包1 |
| 1126AA-1102002-0002 | 电缆护层电流监测装置 | 套 | 936 | 3 | 包1-包3 |
| 1126AA-1102002-0004 | 输电通道视频监控装置-静默视频 | 套 | 8600 | 5 | 包1-包5 |
| 1126AA-1102002-0005 | 架空线路分布式故障监测装置 | 套 | 480 | 4 | 包1-包4 |
| 1126AA-1102002-0006 | 高压电缆线路故障精确定位装置 | 套 | 174 | 2 | 包1-包2 |
| 1126AA-1102002-0003 | 输电线路通道智能监拍装置-普光 | 套 | 2600 | 3 | 包1-包3 |
| 1126AA-1108014-9999 | 营销服务移动作业终端 | 台 | 524 | 1 | 包1 |
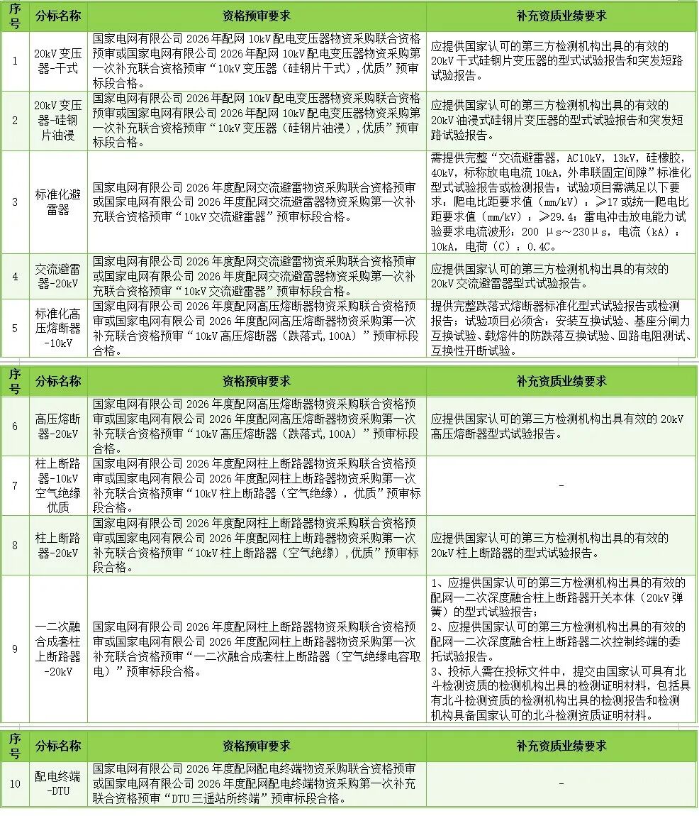
| 序号 | 分标名称 | 资格预审要求 | 补充资质业绩要求应提供国家认可的第三方检测机构出具的有效的20kV干式硅钢片变压器的型式试验报告和突发短路试验报告。 |
| 1 | 20kV变压器-干式 | 国家电网有限公司2026年配网10kV配电变压器物资采购联合资格预审或国家电网有限公司2026年配网10kV配电变压器物资采购第一次补充联合资格预审“10kv变压器(硅钢片干式),优质”预审标段合格。 | |
| 2 | 20kv变压器-硅钢片油浸 | 国家电网有限公司2026年配网10kV配电变压器物资采购联合资格预审或国家电网有限公司2026年配网10kV配电变压器物资采购第一次补充联合资格预审“10kV变压器(硅钢片油浸),优质”预审标段合格。 | 应提供国家认可的第三方检测机构出具的有效的20kV油浸式硅钢片变压器的型式试验报告和突发短路试验报告。 |
| 3 | 标准化避雷器 | 国家电网有限公司2026年度配网交流避雷物资采购联合资格预审或国家电网有限公司2026年度配网交流避雷器物资采购第一次补充联合资格预审“10kV交流避雷器”预审标段合格。 | 需提供完整“交流避雷器,AC10kV,13kV,硅橡胶,40kV,标称放电电流10kA,外串联固定间隙”标准化型式试验报告或检测报告;试验项目需满足以下要求:爬电比距要求值(mm/kv):≥17或统一爬电比距要求值(mm/kv):≥29.4;雷电冲击放电能力试验要求电流波形:200μs~230μs,电流(kA):10kA,电荷(C):0.4C。 |
| 4 | 交流避雷器-20kv | 国家电网有限公司2026年度配网交流避雷物资采购联合资格预审或国家电网有限公司2026年度配网交流避雷器物资采购第一次补充联合资格预审“10kV交流避雷器”预审标段合格。 | 应提供国家认可的第三方检测机构出具的有效的20kV交流避雷器型式试验报告。 |
| 5 | 标准化高压熔断器-10kv | 国家电网有限公司2026年度配网高压熔断器物资采购联合资格预提供完整跌落式熔断器标准化型式试验报告或检测审或国家电网有限公司2026年度配网高压熔断器物资采购第一次报告;试验项目必须含:安装互换试验、基座分闸力补充联合资格预审“10kv高压熔断器(跌落式,100A)”预审标段互换试验、载熔件的防跌落互换试验、回路电阻测试、合格。互换性开断试验。 | |
序
分标名称资格预审要求补充资质业绩要求
| 号6 | 高压熔断器-20kV | 国家电网有限公司2026年度配网高压熔断器物资采购联合资格预审或国家电网有限公司2026年度配网高压熔断器物资采购第一次补充联合资格预审“10kV高压熔断器(跌落式,100A)”预审标段合格。 | 应提供国家认可的第三方检测机构出具有效的20kV高压熔断器型式试验报告 | |
| 7 | 柱上断路器-10kv空气绝缘优质 | 国家电网有限公司2026年度配网柱上断路器物资采购联合资格预审或国家电网有限公司2026年度配网柱上断路器物资采购第一次补充联合资格预审“10kV柱上断路器(空气绝缘),优质”预审标段合格。 | - | |
| 8 | 柱上断路器-20kv | 国家电网有限公司2026年度配网柱上断路器物资采购联合资格预审或国家电网有限公司2026年度配网柱上断路器物资采购第一次补充联合资格预审“10kV柱上断路器(空气绝缘),优质”预审标段合格。 | 应提供国家认可的第三方检测机构出具的有效的20kV柱上断路器的型式试验报告。 | |
| 9序号 | 一二次融合成套柱上断路器-20kv分标名称 | 国家电网有限公司2026年度配网柱上断路器物资采购联合资格预审或国家电网有限公司2026年度配网柱上断路器物资采购第一次补充联合资格预审“一二次融合成套柱上断路器(空气绝缘电容取电)”预审标段合格。资格预审要求 | 1、应提供国家认可的第三方检测机构出具的有效的配网一二次深度融合柱上断路器开关本体(20kv弹簧)的型式试验报告;2、应提供国家认可的第三方检测机构出具的有效的配网一二次深度融合柱上断路器二次控制终端的委托试验报告。3、投标人需在投标文件中,提交由国家认可具有北斗检测资质的检测机构出具的检测证明材料,包括具有北斗检测资质的检测机构出具的检测报告和检测机构具备国家认可的北斗检测资质证明材料。补充资质业绩要求 | |
| 10 | 配电终端-DTU | 国家电网有限公司2026年度配网配电终端物资采购联合资格预审或国家电网有限公司2026年度配网配电终端物资采购第一次补充联合资格预审“DTU三遥站所终端”预审标段合格。 |
分标名称业绩要求试验报告3C认证证书生产试验设备及生产能力
| 序号1 | 标准化低压开关柜 | 近三年累计销售业绩不少于500面。 | (1)应提供对应投标产品的本体与主要部件(配套断路器、配套隔离开关、配套电容器)的型式试验报告。(2)应提供国家认可的第三方检测机构出具的有效的型式试验报告(报告满足《低压开关柜标准化设计方案(2020版》相关要求)。 | (1)强制性认证产品符合性自我声明证书(至少应包含2500A规格产品);(2)所投标框架、塑料壳断路器的强制性认证产品符合性自我声明证书。 | 生产设备:数控折弯机、数控剪板机、数控冲床(或具备折剪冲功能的数控加工中心)、母排加工机试验设备:绝缘电阻测试仪(兆欧表)、接地电阻测试仪(微电阻测试设备)(保护电路有效性验证的相关试验设备)、通电试验台 |
| 7 | 端子箱 | 近三年同电压等级及以上累计销售业绩不少于50台。 | 应提供国家认可的第三方检测机构出具的有效的检测报告。 | - | - |
应提供国家认可的第三方检测机构出具
近三年累计销售业绩不少于具有完整的制造、工艺装备
11交流穿墙套管的有效的型式试验报告(至少包含110kV-
200只。和试验设备。
交流穿墙套管型式试验报告)。
